試験公開中

このエントリーをはてなブックマークに追加

Excel演習で理解する統計学入門

近代科学社

3,135円 (2,850円+税)

本書は、統計学の基礎を「読むだけで理解する」のではなく、Excel操作を通して「体験的に身につける」ことを目的とした入門書です。統計学を初めて学ぶ大学生や初心者を主な対象とし、予備知識がなくても進められるようExcelの操作を丁寧に解説。

【注意】本書のEPUB版は固定レイアウト型になっております。文字の大きさの変更や検索、引用などはお使いいただけません。画面の大きい端末でご利用ください。

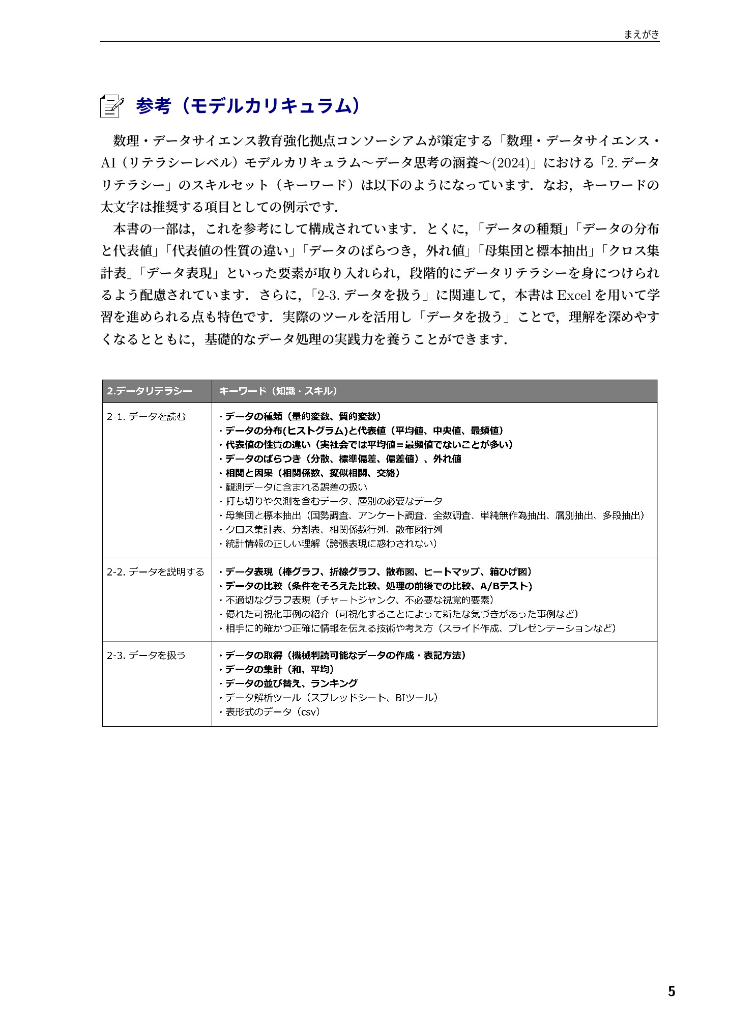
ページサンプル閲覧

以下はPDF版の先頭ページなどから、一部を抜粋して縮小した画像です。
(※EPUB版を提供している書籍の場合、基本的に内容は同じですが、見映えは異なります。 またお使いのEPUBリーダによっても見え方は大きく異なることがあります。)

Home 書籍一覧 Excel演習で理解する統計学入門 ▲ ページトップへ戻る